猿代码 — 科研/AI模型/高性能计算
0

国家实验室:未来中国科技的战略力量

摘要: 作为国家战略科技力量序列最高一层的国家实验室,正在成为各地围绕前沿产业重点。“建立健全以国家实验室为引领、全国重点实验室为支撑的实验室体系”,明确写入2022年1月1日起施行的科学技术进步法。全国重点实验室 ...

作为国家战略科技力量序列最高一层的国家实验室,正在成为各地围绕前沿产业重点。
“建立健全以国家实验室为引领、全国重点实验室为支撑的实验室体系”,明确写入2022年1月1日起施行的科学技术进步法。

全国重点实验室则是则2021年到2022年间陆续完成重组,接替此前的国家重点实验室,成为重要战略科技力量。

2000年之前,全国已建成4个国家实验室。


1)

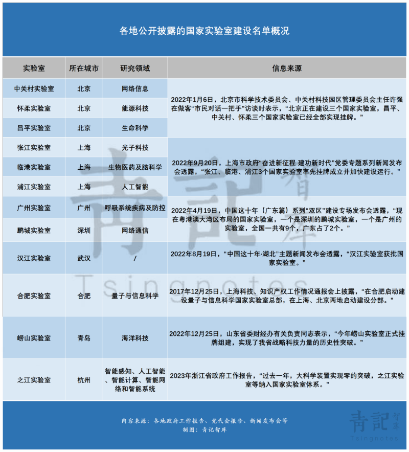
2017年12月25日,上海科技、知识产权工作情况通报会上披露,我国首个国家实验室花落合肥、上海、北京三地——在合肥启动建设量子与信息科学国家实验室总部,在上海、北京两地启动建设量子与信息科学国家实验室分部。

合肥明确提出,加快建设合肥国家实验室济南基地,发展量子通信产业。

合肥实验室聚焦于量子与信息科学领域,并在上海、北京两地建设国家实验室分部。

2)

浙江省政府2月份印发的《浙江省“315”科技创新体系建设工程实施方案(2023-2027年)》提出,“加强与其他省市综合性国家科学中心、国家实验室的发展联动。”

3)

各地国家实验室正将产业化作为重要一环,加速实验室走向“应用场”,同时围绕国家实验室之间的跨区域合作也成为了一些地方招商的重点。

4)

科技部于2003年、2006年启动了共15家国家实验室筹建工作,这其中就包括2006年批准筹建的青岛海洋科学与技术国家实验室(筹)。

青岛崂山实验室聚焦于海洋科技领域,主要是海洋观探测、海洋系统认知、海洋资源开发利用与保护等方向,致力于打造国家海洋战略科技力量。2022年1月7日,当时还挂着试点字眼的“青岛海洋科学与技术试点国家实验室”官方微信发布消息称,该实验室将尽快启动北京研究院建设,与清华大学等单位共同推进构建海洋领域国家战略科技力量。

在海洋领域,除了青岛,深圳市大鹏新区“十四五”规划同样提出了“依托海洋生物产业园重大平台设施建设深圳海洋科学与技术国家实验室”的目标。

2023年1月的福建两会上,省政府工作报告中同样提到,“争取能源、海洋领域国家实验室落户我省。”

三国无双吗?

5)

2017年11月,科技部发文《关于批准组建北京分子科学等6个国家研究中心的通知》,北京大学、清华大学、中国科学技术大学、华中科技大学、中国科学院化学研究所、中国科学院物理研究所、中国科学院金属研究所等获批组建6个国家研究中心。

6)

唯一获得科技部批复、由筹建转入试点阶段的只有青岛海洋科学与技术国家实验室,后者于2013年12月获得科技部正式批复,进入试点阶段,由国家部委、山东省、青岛市共同建设,定位于围绕国家海洋发展战略,开展基础研究和前沿技术研究。

7)

2022年1月6日晚,北京市科学技术委员会、中关村科技园区管理委员会主任许强表示,北京正在建设三个国家实验室,国家实验室建设是国之大者,“昌平、中关村、怀柔国家实验室三个国家实验室已经全部实现挂牌,目前正在凝练任务,聚集力量。”

北京昌平实验室聚焦生物健康领域,怀柔实验室聚焦能源科技领域,中关村实验室聚焦国家网络信息领域。

8)

2022年4月19日,广东省发展改革委(省大湾区办)主任郑人豪表示,现在在粤港澳大湾区布局了国家实验室,一个是深圳的鹏城实验室,一个是广州的实验室,全国一共有9个,广东占了2个。

深圳鹏城实验室聚焦宽带通信和新型网络等国家重大战略任务,支撑智能制造、物联网、工业云、人工智能等规模化产业应用。深圳鹏城实验室研发的“鹏城云脑”,从建立之初便开始与华为等机构共同研发,短短三年间完成了从鹏城云脑一期到二期的迭代。华为与鹏城实验室研发的鹏城云脑Ⅱ一期,正式开启了千P级AI集群应用,是鲲鹏计算产业在科研领域的重大进展。

广州国家实验室则聚焦重大疾病与防控领域。

广州集成电路产业则瞄准了上海的张江实验室。

根据《广州市半导体与集成电路产业发展行动计划(2022-2024年)》,广州市正大力引进上海张江国家实验室,加速建设张江国家实验室广州基地等科研平台,壮大集成电路产业。

“现有硅材料已经用了五六十年,很好用、很便宜,但是有个致命的缺点——漏电。有种新材料是SOI材料,不漏电,放三天、放一个星期照样有电。”一位来自科创板上市集成电路企业的核心团队成员提到。当前,广州正计划力争引进张江国家实验室,重点开展12英寸先进SOI工艺研发。

听起来有占玄乎啊!

9)

2022年8月19日,在“中国这十年·湖北”主题新闻发布会上,湖北省长王忠林在回答记者提问时表示,“汉江实验室获批国家实验室”。

10)

2022年9月20日,上海市政府举行“奋进新征程 建功新时代”党委专题系列新闻发布会。会上透露,张江、临港、浦江3个国家实验室率先挂牌成立并加快建设运行。

张江实验室研究领域为光子科技,临港实验室聚焦生物医药与脑科学领域,浦江实验室为人工智能领域。

11)

2023年浙江省政府工作报告提到,“过去一年,大科学装置实现零的突破,之江实验室等纳入国家实验室体系。”

12)

2023年四川省政府工作报告提到,“5年来,西部第一个国家实验室挂牌设立。”

浙江也想搞大事啊


说点什么...

已有0条评论

最新评论...

本文作者
2023-6-13 18:29
  • 0
    粉丝
  • 908
    阅读
  • 0
    回复
资讯幻灯片
热门评论
热门专题
排行榜
Copyright   ©2015-2023   猿代码-超算人才智造局 高性能计算|并行计算|人工智能      ( 京ICP备2021026424号-2 )